文库 生命科学 医疗服务
858

湖北数据集团:2025年医疗数据合规白皮书

105页     2025-04-15     收藏0   喜欢0   评分-   20积分
温馨提示:当前文档最多只能预览 10 页,若文档总页数超出了 10 页,请下载原文档以浏览全部内容。
湖北数据集团:2025年医疗数据合规白皮书 第1页
湖北数据集团:2025年医疗数据合规白皮书 第2页
湖北数据集团:2025年医疗数据合规白皮书 第3页
湖北数据集团:2025年医疗数据合规白皮书 第4页
湖北数据集团:2025年医疗数据合规白皮书 第5页
湖北数据集团:2025年医疗数据合规白皮书 第6页
湖北数据集团:2025年医疗数据合规白皮书 第7页
湖北数据集团:2025年医疗数据合规白皮书 第8页
剩余95页未读, 下载浏览全部
文档描述
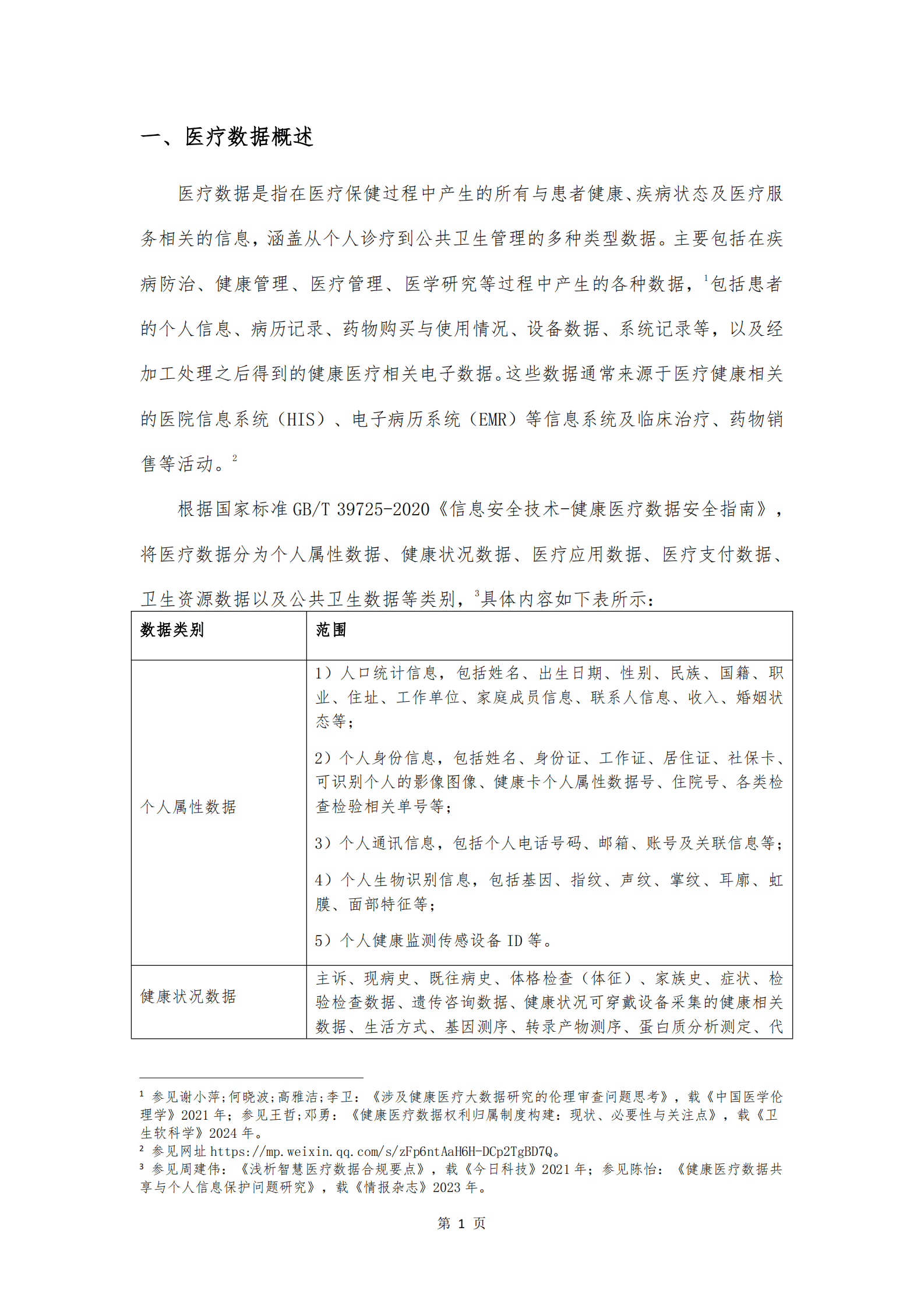
医疗数据是指在医疗保健过程中产生的所有与患者健康、疾病状态及医疗服务相关的信息,涵盖从个人诊疗到公共卫生管理的多种类型数据。主要包括在疾病防治、健康管理、医疗管理、医学研究等过程中产生的各种数据,1包括患者的个人信息、病历记录、药物购买与使用情况、设备数据、系统记录等,以及经加工处理之后得到的健康医疗相关电子数据。这些数据通常来源于医疗健康相关的医院信息系统(HIS)、电子病历系统(EMR)等信息系统及临床治疗、药物销售等活动。2
下载提示

先导研报所有资源均由用户上传分享,仅供网友学习交流,未经上传用户书面授权,请勿作商用。
1、本文档下载后文档不带水印,支持完整阅读内容或进行编辑。
2、当您下载文档后,并不意味着拥有了版权,文档仅供网友学习交流,不得用于其他商业用途。
3、本站所有内容均由合作方或网友上传,本站不对文档的完整性、权威性及其观点立场正确性做任何保证或承诺!
4、本本所有内容不构成任何投资建议,不具有任何指导和买卖意见。
5、如文档内容存在违规,或者侵犯商业秘密、侵犯著作权等,请立即与我们联系。

这个人很懒,什么都没留下
个人认证
该文档于 上传
推荐文档
最新文档
微信