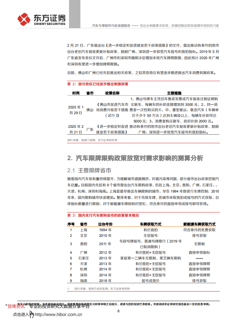
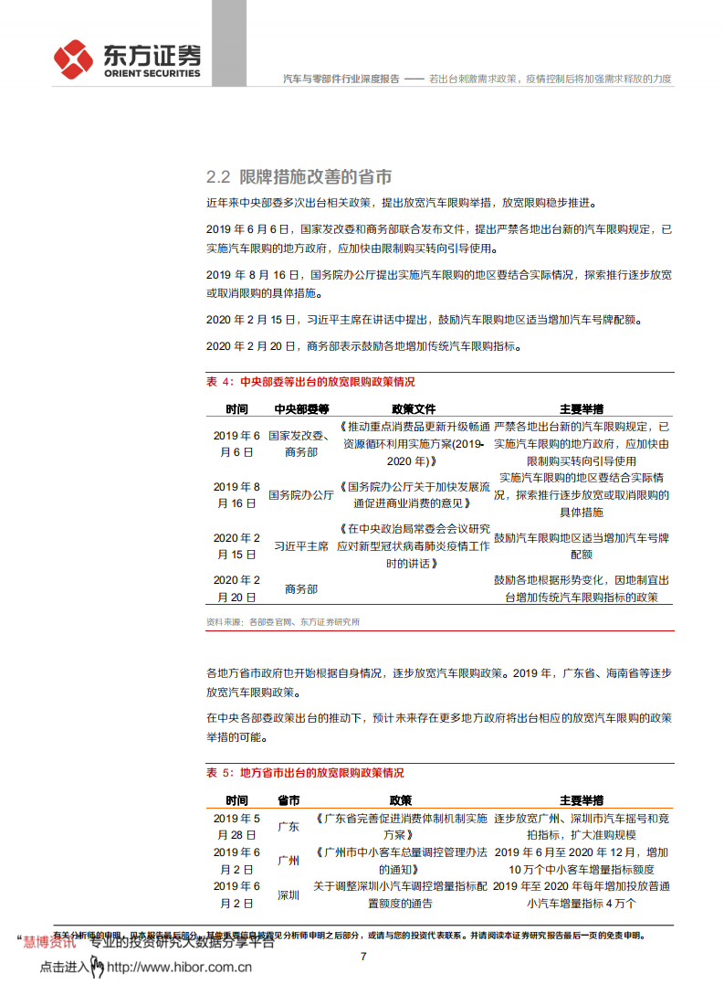
微信扫一扫联系
135
先导研报所有资源均由用户上传分享,仅供网友学习交流,未经上传用户书面授权,请勿作商用。
1、本文档下载后文档不带水印,支持完整阅读内容或进行编辑。
2、当您下载文档后,并不意味着拥有了版权,文档仅供网友学习交流,不得用于其他商业用途。
3、本站所有内容均由合作方或网友上传,本站不对文档的完整性、权威性及其观点立场正确性做任何保证或承诺!
4、本本所有内容不构成任何投资建议,不具有任何指导和买卖意见。
5、如文档内容存在违规,或者侵犯商业秘密、侵犯著作权等,请立即与我们联系。
汽车零部件行业智能电动汽车深度报告:线控转向,高阶智能驾驶核心部件-220722.pdf
汽车零部件行业智能电动汽车赛道深度五:线控制动,国产替代加速-220809.pdf
汽车零部件行业智能电动汽车赛道深度:电驱动行业国产龙头凸显-220808.pdf
汽车零部件行业线控底盘系列研究:空气悬架国产替代加速,高端化电动化催生新需求-220814.pdf
汽车零部件行业:智能电动重点公司深度拆解+预测,欣锐科技-220808.pdf
汽车与零部件行业专题报告:空气悬挂,提升驾乘体验高端配置,需求+供给驱动加速普及-20220221.pdf
汽车与零部件行业特斯拉产业链系列报告之三:特斯拉今年销量目标强劲,产业链公司有望受益-20220224.pdf
汽车零部件行业专题研究:比亚迪半导体,车规级半导体龙头公司,充分受益于智能电动汽车时代-20220115.pdf
汽车零部件行业深度报告:乘电动智能化之风,自主汽车零部件企业有望崛起-220505.pdf
轮胎行业深度报告:美国轮胎消费全面探究,短期波动不改稳健成长趋势
化工行业深度报告:全球轮胎龙头十年回顾与展望:需求端稳中有变,胎企表现分化
轮胎行业深度报告之七:内外需求双复苏,轮胎布局时机到
轮胎行业专题:短期景气有望出现拐点,长期成长具备持续性
轮胎行业系列深度之五:短期波动,不改长期看好
轮胎行业深度报告:性价比与创新共振,国产轮胎行业迎来新机遇-221011.pdf
2022年国内车灯行业分析报告.pdf
2022年中国密封条行业分析及浙江仙通市场竞争分析报告.pdf
2022年线控底盘、线控制动、线控转向市场行业分析报告.pdf
星宇股份-深耕智能车灯业务,客户优化及产品升级双轮驱动-220829.pdf