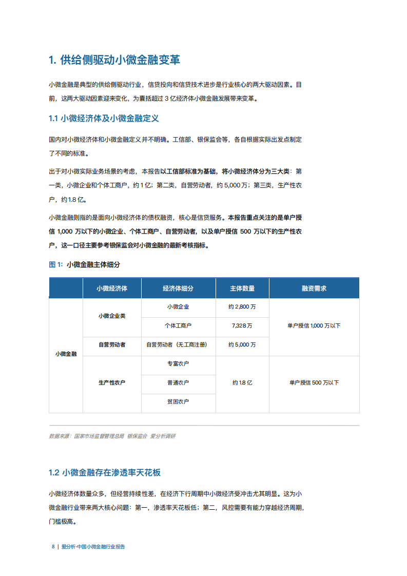
微信扫一扫联系
117
先导研报所有资源均由用户上传分享,仅供网友学习交流,未经上传用户书面授权,请勿作商用。
1、本文档下载后文档不带水印,支持完整阅读内容或进行编辑。
2、当您下载文档后,并不意味着拥有了版权,文档仅供网友学习交流,不得用于其他商业用途。
3、本站所有内容均由合作方或网友上传,本站不对文档的完整性、权威性及其观点立场正确性做任何保证或承诺!
4、本本所有内容不构成任何投资建议,不具有任何指导和买卖意见。
5、如文档内容存在违规,或者侵犯商业秘密、侵犯著作权等,请立即与我们联系。
国泰海通证券(高坤):2025年基于AI+agent+的金融云平台全场景运维决策机制研究报告
刘佐德全球经济及金融研究所:2025年中国科创发展推动因素及科技强国建设前景探讨报告
亿邦智库:2025全球跨境电商供应链发展趋势报告
SGS:2025年可持续供应链金融白皮书
亿邦智库:2025年数智采购供应链发展报告
中国人民银行:2024年中国金融标准化报告
一库咨询:2025-2030全球快消品市场格局重构与供应链韧性建设白皮书
商务部:2025年数智供应链案例集
洞隐科技:2025中国物流与供应链领域AI应用研究报告
储能领跑者联盟:2025年核心储能供应链手册
中欧陆家嘴国际金融研究院:2025年全球资产管理中心评价指数报告
中国证券投资基金业协会:中国证券投资基金业年报(2025)
中国银行业协会城商行工作委员会:金融监管有关政策汇编(2025年度)
中国人民银行:2025年第四季度中国货币政策执行报告
悬镜:2025开源供应链投毒分析技术报告
现实世界中的货币流动性分析
西安浐灞国际港金融机构普惠信贷政策汇编(2025版)
团结香港基金:穩基礎 拓增長:精準開源節流(TC PPT)
团结香港基金:2026年稳基础 拓增长:精准开源节流倡议报告(繁体版)
上海高级金融学院:2025年上海市涉外企业ESG发展报告