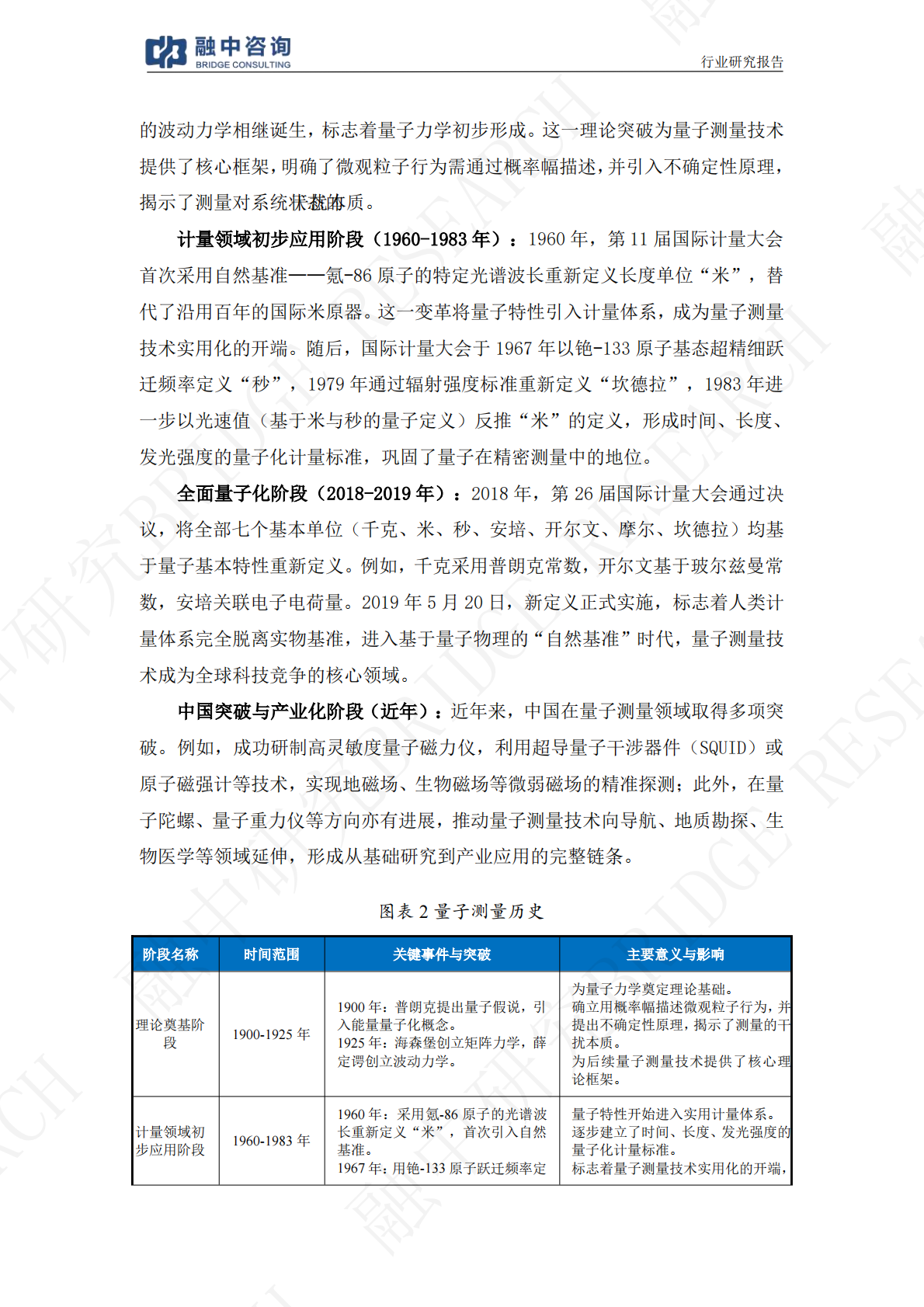
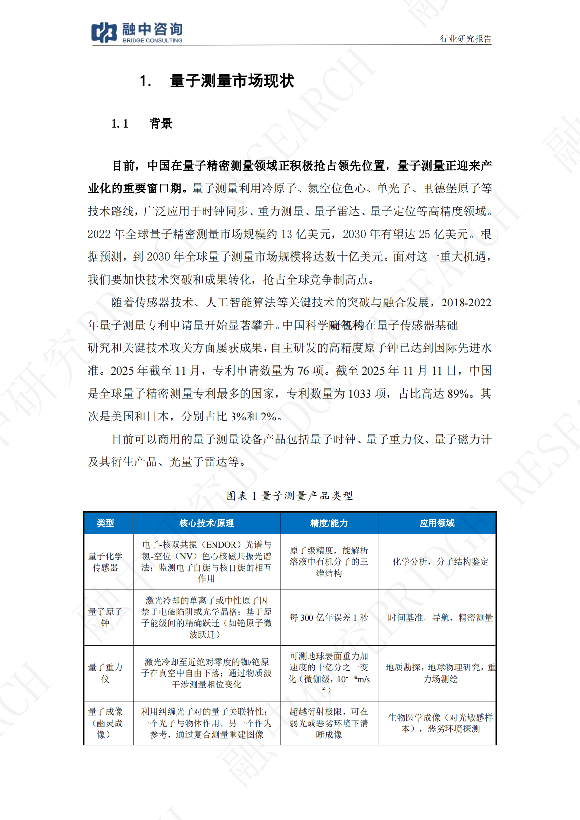
微信扫一扫联系
54
先导研报所有资源均由用户上传分享,仅供网友学习交流,未经上传用户书面授权,请勿作商用。
1、本文档下载后文档不带水印,支持完整阅读内容或进行编辑。
2、当您下载文档后,并不意味着拥有了版权,文档仅供网友学习交流,不得用于其他商业用途。
3、本站所有内容均由合作方或网友上传,本站不对文档的完整性、权威性及其观点立场正确性做任何保证或承诺!
4、本本所有内容不构成任何投资建议,不具有任何指导和买卖意见。
5、如文档内容存在违规,或者侵犯商业秘密、侵犯著作权等,请立即与我们联系。
长江证券:通信行业:光模块框架培训PPT
智研咨询:2025年中国量子计算产业市场现状及发展前景研究报告
国信证券:通信:数据中心互联技术专题三:AI变革推动硅光模块快速发展
中国电信&中国信通院:2025年政企行业智能体研究报告
未来移动通信论坛:2025年低空经济场景应用与通信需求白皮书
未来移动通信论坛:11.0A通感一体赋能数字低空网络白皮书
未来移动通信论坛:2025年11.0L-天地一体化技术探索与实践白皮书2.0
未来移动通信论坛:2025年11.0G-6G核心网网络架构与关键技术白皮书
中国电信:云计算研究白皮书(2024)
天风证券:通信行业专题研究:AI时代下的运营商,云、IDC和算力资源有望迎来重估机会
华为&中国信通院&中国移动:2025年惟实励新:通信行业人工智能数据治理实践指南
中国电信:2025年云计算研究白皮书
算力革命与安全新范式报告:2026年量子计算
融中咨询:2025年量子测量:超高精度引领仪器设备产业突破报告
国网河北(耿少博):2025年电力通信保障大电网安全运行的实践与思考报告
PQC:全球金融银行业后量子安全迁移白皮书(2025)
世界经济论坛:2025年量子技术:健康与医疗保健领导者的战略要务报告
朗空量子:全球抗量子迁移战略白皮书(2025)
新加坡电信:2025年智领新航海:中国企业AI转型与东南亚机遇报告
广东省通信管理局:广东省建筑物配建通信基础设施实施指南(试行)