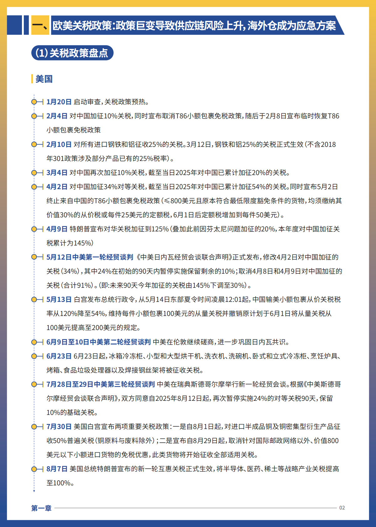
微信扫一扫联系
250
先导研报所有资源均由用户上传分享,仅供网友学习交流,未经上传用户书面授权,请勿作商用。
1、本文档下载后文档不带水印,支持完整阅读内容或进行编辑。
2、当您下载文档后,并不意味着拥有了版权,文档仅供网友学习交流,不得用于其他商业用途。
3、本站所有内容均由合作方或网友上传,本站不对文档的完整性、权威性及其观点立场正确性做任何保证或承诺!
4、本本所有内容不构成任何投资建议,不具有任何指导和买卖意见。
5、如文档内容存在违规,或者侵犯商业秘密、侵犯著作权等,请立即与我们联系。
国泰海通证券(高坤):2025年基于AI+agent+的金融云平台全场景运维决策机制研究报告
刘佐德全球经济及金融研究所:2025年中国科创发展推动因素及科技强国建设前景探讨报告
亿邦智库:2025全球跨境电商供应链发展趋势报告
SGS:2025年可持续供应链金融白皮书
亿邦智库:2025年数智采购供应链发展报告
中国人民银行:2024年中国金融标准化报告
一库咨询:2025-2030全球快消品市场格局重构与供应链韧性建设白皮书
商务部:2025年数智供应链案例集
洞隐科技:2025中国物流与供应链领域AI应用研究报告
储能领跑者联盟:2025年核心储能供应链手册
中国银行研究院:中国银行中国经济金融展望报告(2026年):中国经济总体运行平稳,宏观政策仍需加力提效
中国银行研究院:中国银行全球经济金融展望报告(2026年):全球经济延续低增长态势,货币政策调整步伐出现转变
中国信托业协会:中国信托业金融科技应用发展报告(2023)
中国人工智能产业发展联盟:金融智能体技术与应用研究报告(2025年)
中诚信分析:2025年河南省债券市场发展白皮书
世界银行:2025年蓝色金融指引2.0-基于绿色债券原则和绿色贷款原则的蓝色经济投资指南
宁波市律师行业协会:2025私募投资基金业务法律法规及宁波地区政策汇编
联合资信:融资租赁公司业务转型研究
工银亚洲研究:2026年全球金融市场展望:分化与聚焦报告
邓恩公司(EDC):2026年高级支付与金融科技报告(英文版):埃德加