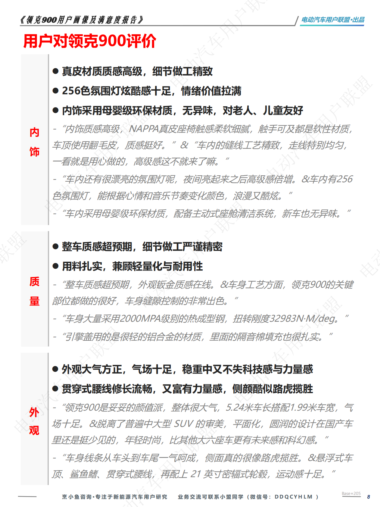
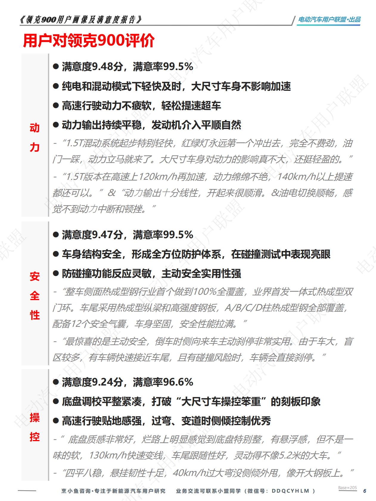
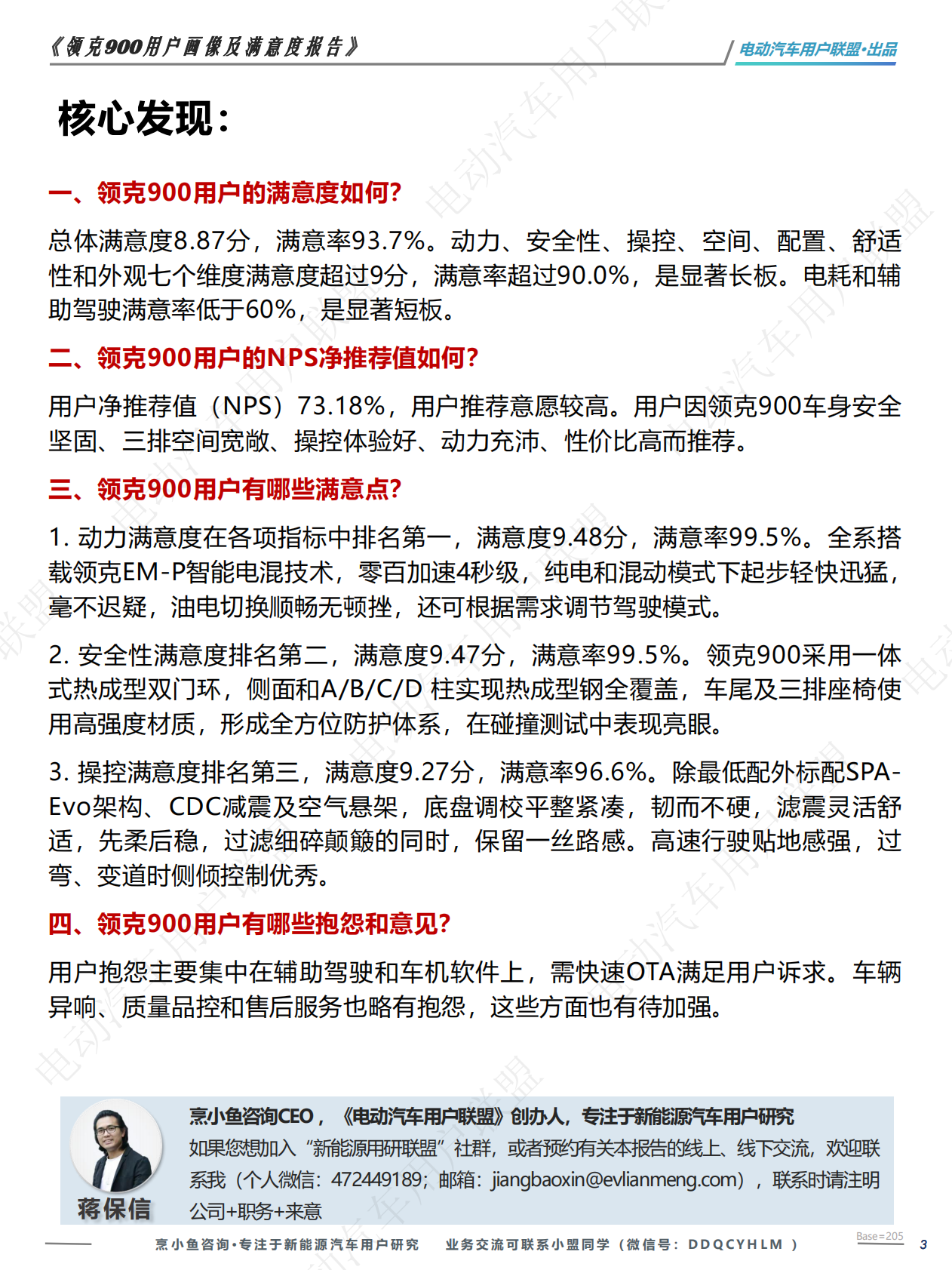
微信扫一扫联系
138
先导研报所有资源均由用户上传分享,仅供网友学习交流,未经上传用户书面授权,请勿作商用。
1、本文档下载后文档不带水印,支持完整阅读内容或进行编辑。
2、当您下载文档后,并不意味着拥有了版权,文档仅供网友学习交流,不得用于其他商业用途。
3、本站所有内容均由合作方或网友上传,本站不对文档的完整性、权威性及其观点立场正确性做任何保证或承诺!
4、本本所有内容不构成任何投资建议,不具有任何指导和买卖意见。
5、如文档内容存在违规,或者侵犯商业秘密、侵犯著作权等,请立即与我们联系。
卡思优派:2025年新能源汽车行业趋势洞察与人才破局之道报告
科瑞咨询:2025年8月新能源汽车三电系统洞察报告
欧阳明高:新能源汽车革命技术路线图
欧阳明高:新能源汽车革命技术路线图——动力电动化、整车智能化、能源低碳化
电动汽车用户联盟:方程豹 豹5用户研究(用户画像、购买、满意度等)
百分点舆情中心:2024新能源汽车行业年报
电动汽车用户联盟:捷途山海T2用户研究(用户画像、购买、满意度等)
华为&电动汽车百人会:智慧停车发展及智慧停车系统白皮书
清华大学:2025大模型时代的新能源汽车自动驾驶发展趋势
四川大学(向月):2025年电动汽车充电负荷预测与聚合评估报告
节能与新能源汽车技术路线图2.0
中国汽车工程学会:节能与新能源汽车技术路线图3.0
香港城市大学(董朝阳):2025年人工智能驱动的电动汽车充电管理与规划报告(英文版)
是机遇还是陷阱?:2025中国插电式混合动力汽车_增程式电动汽车发展热潮
国际清洁交通委员会:2024年全球轻型电动汽车市场追踪报告
欧阳明高院士最新报告:新能源汽车与新能源革命
爱尔兰:2024年电动汽车充电基础设施通用设计指南报告(英文版)
卡思优派:2025年新能源汽车行业趋势洞察与人才破局之道报告
卡思优派:2025年新能源汽车行业趋势洞察与人才破局之道报告
科瑞咨询:2025年8月新能源汽车三电系统洞察报告