微信扫一扫联系
405
先导研报所有资源均由用户上传分享,仅供网友学习交流,未经上传用户书面授权,请勿作商用。
1、本文档下载后文档不带水印,支持完整阅读内容或进行编辑。
2、当您下载文档后,并不意味着拥有了版权,文档仅供网友学习交流,不得用于其他商业用途。
3、本站所有内容均由合作方或网友上传,本站不对文档的完整性、权威性及其观点立场正确性做任何保证或承诺!
4、本本所有内容不构成任何投资建议,不具有任何指导和买卖意见。
5、如文档内容存在违规,或者侵犯商业秘密、侵犯著作权等,请立即与我们联系。
西南证券:疫苗行业研究框架
2023年6月疫苗批签发:2023年生物制品批签发跟踪
沙利文:人用疫苗市场发展现状与未来趋势研究报告
智银资本:李斯特菌肿瘤疫苗市场分析报告
21世纪新健康研究院:中国新冠疫苗产业国际合作现状报告
远瞩咨询:2022年中国疫苗产业分析报告.pdf
万泰生物-研发平台优势明显,HPV疫苗放量可期-220701.pdf
万泰生物-公司综合实力强劲,HPV疫苗驱动高速增长-220706.pdf
医药行业mRNA产业链深度报告:第三代核酸疫苗技术颠覆性创新,开拓千亿蓝海市场-220729.pdf
2022年中国HPV疫苗存量市场现状及全球竞争格局分析报告.pdf
WHO世界卫生组织:2025年全球疫苗生产与采购市场格局报告(英文版)
中国疾控中心:中国流感疫苗预防接种技术指南(2025—2026)
摩熵咨询:2025年中国带状疱疹疫苗行业分析报告
麦高证券:mRNA肿瘤疫苗深度报告:肿瘤免疫新玩家,百亿美金潜力待释放
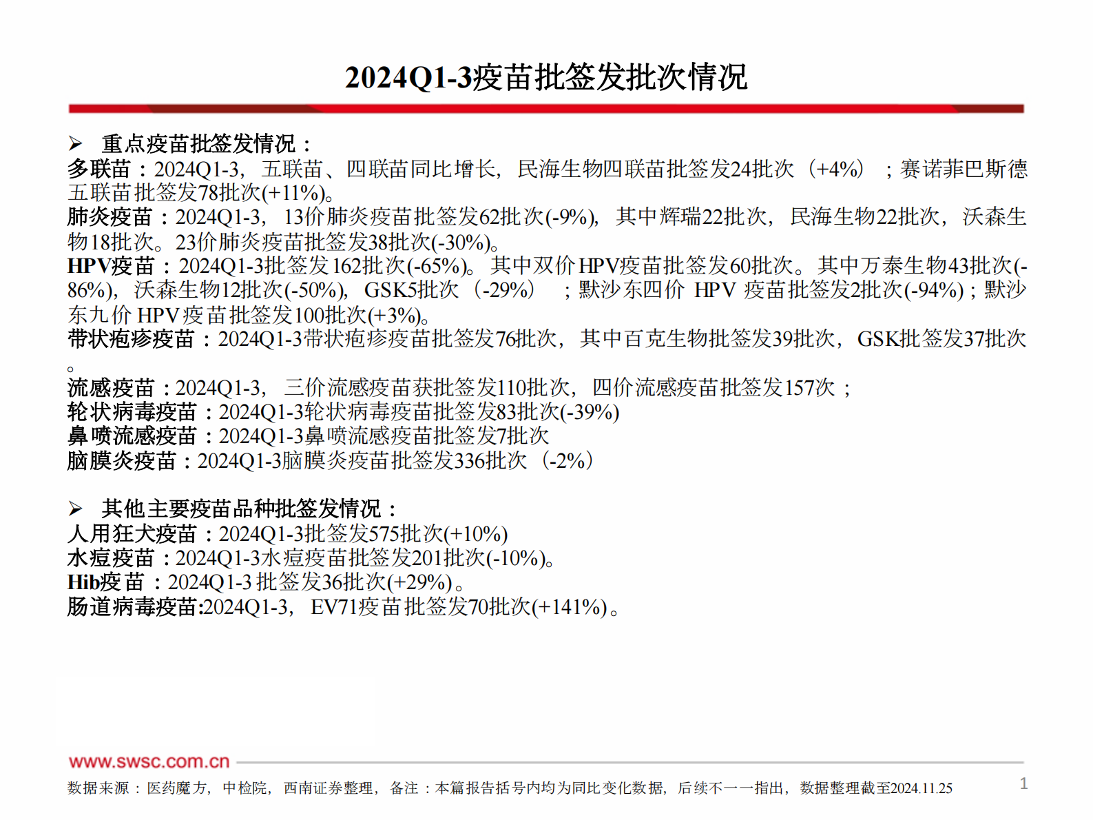
西南证券:2024年疫苗行业跟踪报告(附批签发)
西南证券:2024年Q1-3疫苗行业跟踪报告(附批签发)
中邮证券:血制品&疫苗板块中报总结:血制品二季度恢复稳健增长,疫苗企业出海进程加速
WHO世界卫生组织:2024首选治疗性HPV疫苗产品特性报告(英文版)
华安证券:2024H1疫苗批签发专题:HPV整体增速下滑,流感疫苗加快起势
2023-2030年疫苗行业调研及发展前景趋势预测报告