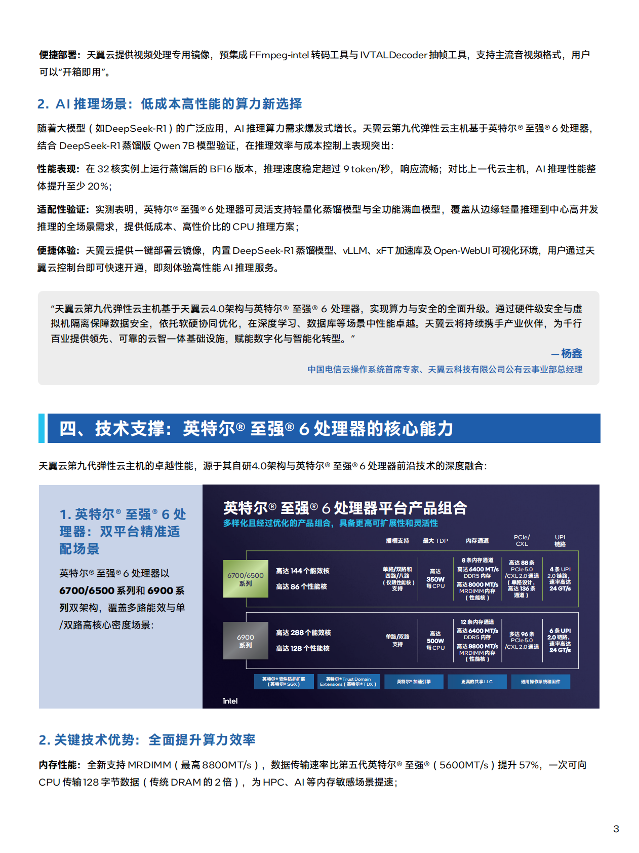
微信扫一扫联系
先导研报所有资源均由用户上传分享,仅供网友学习交流,未经上传用户书面授权,请勿作商用。
1、本文档下载后文档不带水印,支持完整阅读内容或进行编辑。
2、当您下载文档后,并不意味着拥有了版权,文档仅供网友学习交流,不得用于其他商业用途。
3、本站所有内容均由合作方或网友上传,本站不对文档的完整性、权威性及其观点立场正确性做任何保证或承诺!
4、本本所有内容不构成任何投资建议,不具有任何指导和买卖意见。
5、如文档内容存在违规,或者侵犯商业秘密、侵犯著作权等,请立即与我们联系。
亿欧智库:2025中国超融合信创实践指南
ODCC开放数据中心委员会:算力基础设施质量评估模型
华金证券:机器人系列深度报告:具身智能大时代,算力芯片筑底座
CAICT算力:2025综合算力指数报告
易观分析:2025年中国AI算力基础设施发展趋势洞察
云计算标准和开源推进委员会:2025年央国企数智化转型发展报告
P41:信创的基础知识培训PPT课件
华为:2025年华为昇腾服务器DeepSeek V3R1推理部署最佳实践技术报告
全球计算联盟:2025年智算中心液冷整机柜服务器开放架构多样化算力兼容研究报告
深企投产业研究院:2025智算中心行业研究:新一轮人工智能浪潮汹涌,算力底座万亿市场可期
全球计算联盟:2025年度全球计算产业应用案例集(GMVPS)
中移智库:2025年面向新型智算的光计算技术白皮书
信创纵横:2025年央国企信创数字化研究报告
信创纵横:2025年数字金融信创研究报告
民生证券:“后劲”更强的方向:国产算力与国产软件共振
华安证券:计算机行业AI应用新范式:从工具革命到“超级OS”的演进与商业化路径
国海证券:计算机行业AI算力“卖水人”专题系列(7):从Blackwell到Rubin,计算、网络、存储持续升级
东吴证券:计算机行业深度报告:大脑:具身智能落地的关键
东吴证券:AI算力跟踪深度(四):怎么看算力的天花板和成长性?
沙利文:中国推理算力市场追踪报告,2025H1