微信扫一扫联系
228
先导研报所有资源均由用户上传分享,仅供网友学习交流,未经上传用户书面授权,请勿作商用。
1、本文档下载后文档不带水印,支持完整阅读内容或进行编辑。
2、当您下载文档后,并不意味着拥有了版权,文档仅供网友学习交流,不得用于其他商业用途。
3、本站所有内容均由合作方或网友上传,本站不对文档的完整性、权威性及其观点立场正确性做任何保证或承诺!
4、本本所有内容不构成任何投资建议,不具有任何指导和买卖意见。
5、如文档内容存在违规,或者侵犯商业秘密、侵犯著作权等,请立即与我们联系。
2025年自然田长三角典型城市分布式光伏应用报告
中国银河:光伏:光伏反内卷持续推进,后续如何展望?
世界资源研究所:2025年中国光伏农业的现状、技术潜力与实践经验:能源与农业双赢发展的评估与建议报告
中国光伏行业协会 王勃华:2025年光伏行业上半年发展回顾与下半年形势展望
IPE公众环境研究中心:2025年光伏企业绿色低碳评价报告
嘉世咨询:2025中国新能源光伏行业现状报告
中国可再生能源学会:2025年中国光伏技术发展报告
国家能源局:分布式光伏发电开发建设管理办法问答(2025年版)
华安证券:2025年光伏行业年度策略:光伏:基本面“触底反弹”,“电算一体化”新场景兴起
联合资信:2025年光伏行业分析
NEX:中国:基于乡村光伏扶贫、村集体入股风电、青年和女性赋能等案例研究
全球太阳能理事会(GSC):2025年PV+及南南合作机遇:太阳能利用促进可持续发展报告
全球太阳能理事会(GSC):2025年PV+及南南合作机遇:太阳能利用促进可持续发展报告(英文)
十亿千瓦 向光而行——2025中国光伏建设发展报告
NRDC:2025山东省新型电力系统系列研究-分布式光伏高质量发展报告
禾望电气:2025采用自同步技术的构网型光伏逆变器-高比例新能源时代电网稳定性的核心支撑白皮书
TraceSoftware:2025欧洲户用光伏研究白皮书
中国华能集团:2025年大功率柔性离网光伏动态电解制氢系统
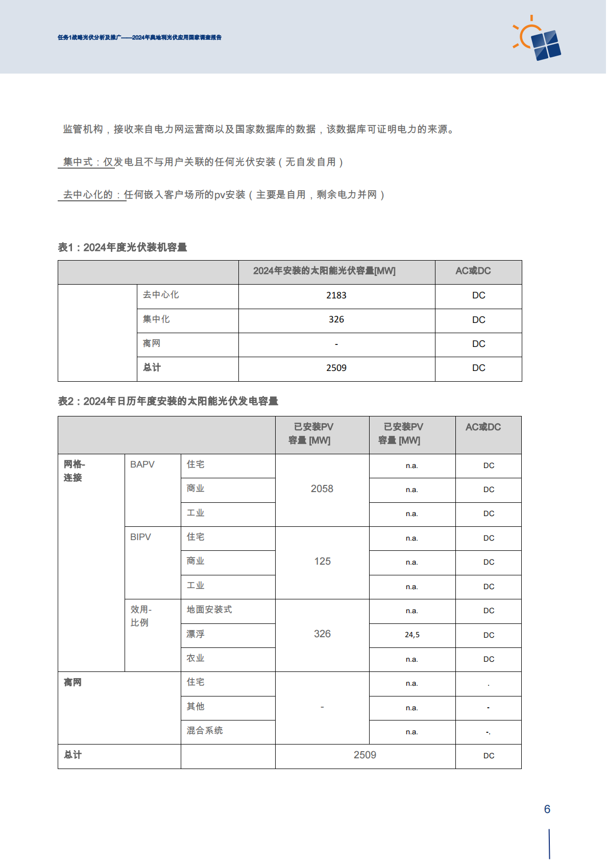
中国光伏发电应用国家调查报告2024
国家电网(袁宇波):2025年配电网光伏承载力与供电可靠性技术研究及工程实践报告