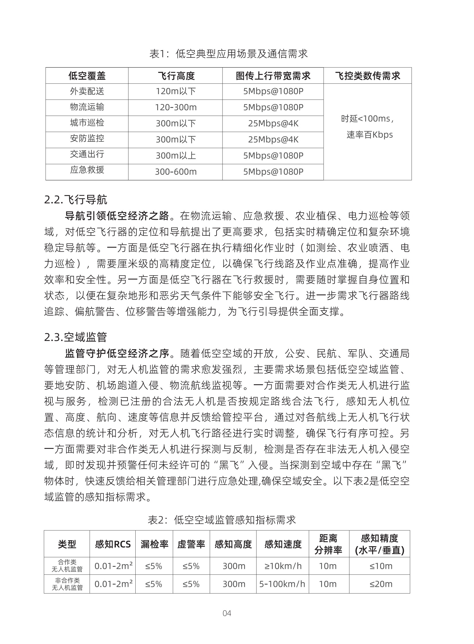
微信扫一扫联系
739
先导研报所有资源均由用户上传分享,仅供网友学习交流,未经上传用户书面授权,请勿作商用。
1、本文档下载后文档不带水印,支持完整阅读内容或进行编辑。
2、当您下载文档后,并不意味着拥有了版权,文档仅供网友学习交流,不得用于其他商业用途。
3、本站所有内容均由合作方或网友上传,本站不对文档的完整性、权威性及其观点立场正确性做任何保证或承诺!
4、本本所有内容不构成任何投资建议,不具有任何指导和买卖意见。
5、如文档内容存在违规,或者侵犯商业秘密、侵犯著作权等,请立即与我们联系。
腾讯&腾讯云:2025年H1腾讯云AI在互联网行业的解决方案及应用案
中光村互联网金融研究院:中国金融科技竞争力百强企业报告(2025)
工业互联网产业联盟:工业互联网应用案例集(2023-2024年)
互联网女皇340页AI报告:人工智能趋势报告(双语翻译版)
清华大学:2025年智能数据标注产业发展观察报告
中国互联网协会:2025年人工智能赋能教育发展研究报告
世界互联网大会:2025未来人工智能趋势研判——中国人工智能行业大模型应用实践与展望报告
世界互联网大会:2025人工智能时代的教育变革:结合生成式AI与人类智慧以提升教育质量研究报告
大连工业大学王德全教授:基于WEB方式数字孪生的智能制造解决方案
亿欧智库:中国智能矿山产业发展白皮书
中国互联网协会:2026人工智能用户权益保护关键问题研究报告
宁波市律师协会互联网与数字化专业委员会:2025网络侵权民事典型案例
极光月狐数据:2025年Q4移动互联网行业数据研究报告
北京热力智控:基于数字孪生技术的热力管网漏点定位研究
“数智孪生,水润未来”2025年数字孪生水利案例汇编
中国信通院:安全应急装备产业发展研究报告(2025年)
易知微:数字孪生+AI:行业最佳实践白皮书
穹顶之上——卫星互联网中不断推进的组网计划与成本革命 头豹词条报告系列
上海市工业互联网协会:2025年上海市“AI+制造”发展白皮书
全球智慧物联网联盟:2025年鸿蒙生态人才白皮书