微信扫一扫联系
545
先导研报所有资源均由用户上传分享,仅供网友学习交流,未经上传用户书面授权,请勿作商用。
1、本文档下载后文档不带水印,支持完整阅读内容或进行编辑。
2、当您下载文档后,并不意味着拥有了版权,文档仅供网友学习交流,不得用于其他商业用途。
3、本站所有内容均由合作方或网友上传,本站不对文档的完整性、权威性及其观点立场正确性做任何保证或承诺!
4、本本所有内容不构成任何投资建议,不具有任何指导和买卖意见。
5、如文档内容存在违规,或者侵犯商业秘密、侵犯著作权等,请立即与我们联系。
马特·米勒:《人工智能如何影响教学:从作业设计、个性化学习到创新评价方法》
荣续ESG智库研究中心:2024年电化学储能行业ESG白皮书
荣续智库:化工行业ESG白皮书
中国能源建设(刘建波):电化学储能项目设计实践与思考报告
2023高等院校科技成果转化工作框架研究报告-清华五道口
基础化工行业研究:反弹继续,建议重点关注农药化肥
基础化工深度报告:“中特估”系列研究之一:“三桶油”释放改革红利,油气央企价值有望重塑
化工行业:油价提升,石化维持高景气,看好基化估值提升
工业气体行业深度报告:以林德气体为鉴,工业气体行业成长空间广阔
千际投行:2023年精细化工行业研究报告
中国化工学会:2025年醇胺法碳捕集技术的研究进展报告
低空装备产业标准化工作委员会:低空装备产业标准体系建设思路(2025 版)
和君咨询:化工上市公司发展报告(2025)
京昆化学:2025年科学洗护阳离子调理剂应用解决方案白皮书
无毒先锋:⽹售商品化学物质安全年度观察(2024)
2024年石油和化学行业经济运行报告
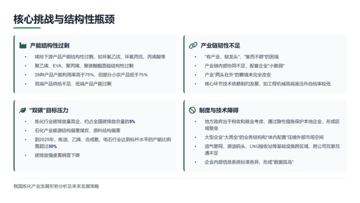
中国化工学会 田松柏:我国炼化产业发展形势分析及未来发展策略
上海青悦:上市公司化学品管理与披露调研报告(2024年)
中信联&点亮智库:2025年石油和化工行业数字化转型指数报告
中国银河:石化化工行业“十五五”专题研究:谋新谋变,格局重塑